An article entitled “Method Factors in Democracy Indicators” just has appeared in Politics and Governance. It analyses the degree to which democracy indicators are influenced by the orginisation that created them. It shows that the origin of indicators in particular affects the detection of change in regimes.

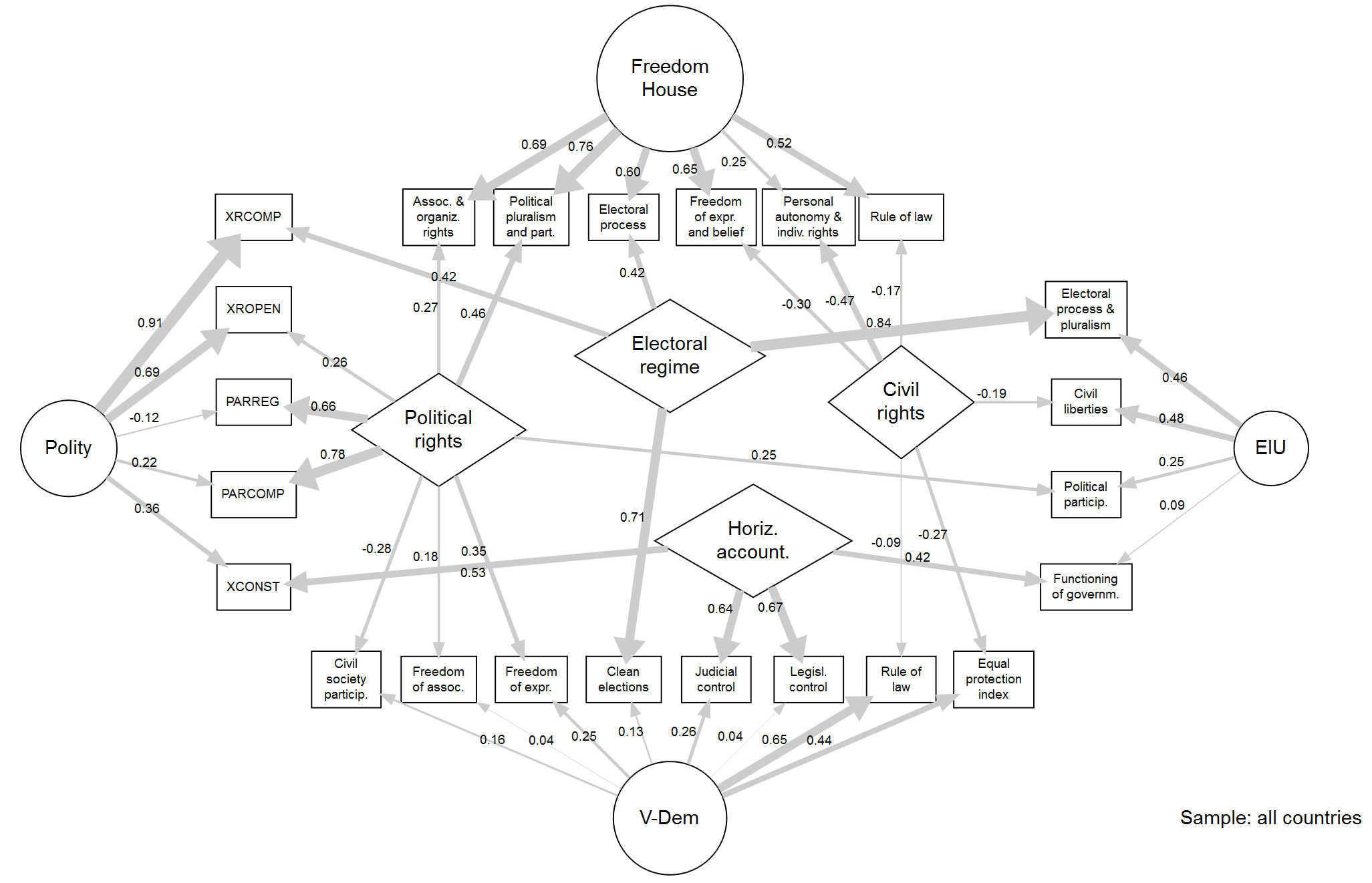
The relation between conceptual factors, method factors, and democracy indicators – country averages. Diamonds represent conceptual factors (i.e. latent variables), circles represent method factors, and rectangles represent indicators.
The relation between conceptual factors, method factors, and democracy indicators – within country changes. Diamonds represent conceptual factors (i.e. latent variables), circles represent method factors, and rectangles represent indicators.