In Berlin, at the Manifesto Project User Conference I presented a paper entitled “Challenges in Tracking Parties’ Positions in Multi-dimensional Policy Spaces by Manifesto Project data: A Dynamic Idealpoint Model and its Extensions”. In this paper I discuss way of reconstructing political positions from coded political texts based on an idealpoint model (introduced in a publication of mine in Political Analysis) as well as some extension of this model that address some challenges, such as different acuity of political aims.

Emphasis of policy objectives if the objective function is rigid, i.e. all policy objectives have the same acuity.
Emphasis of policy objectives if the objective function is flexible, i.e. all policy objectives vary in acuity.
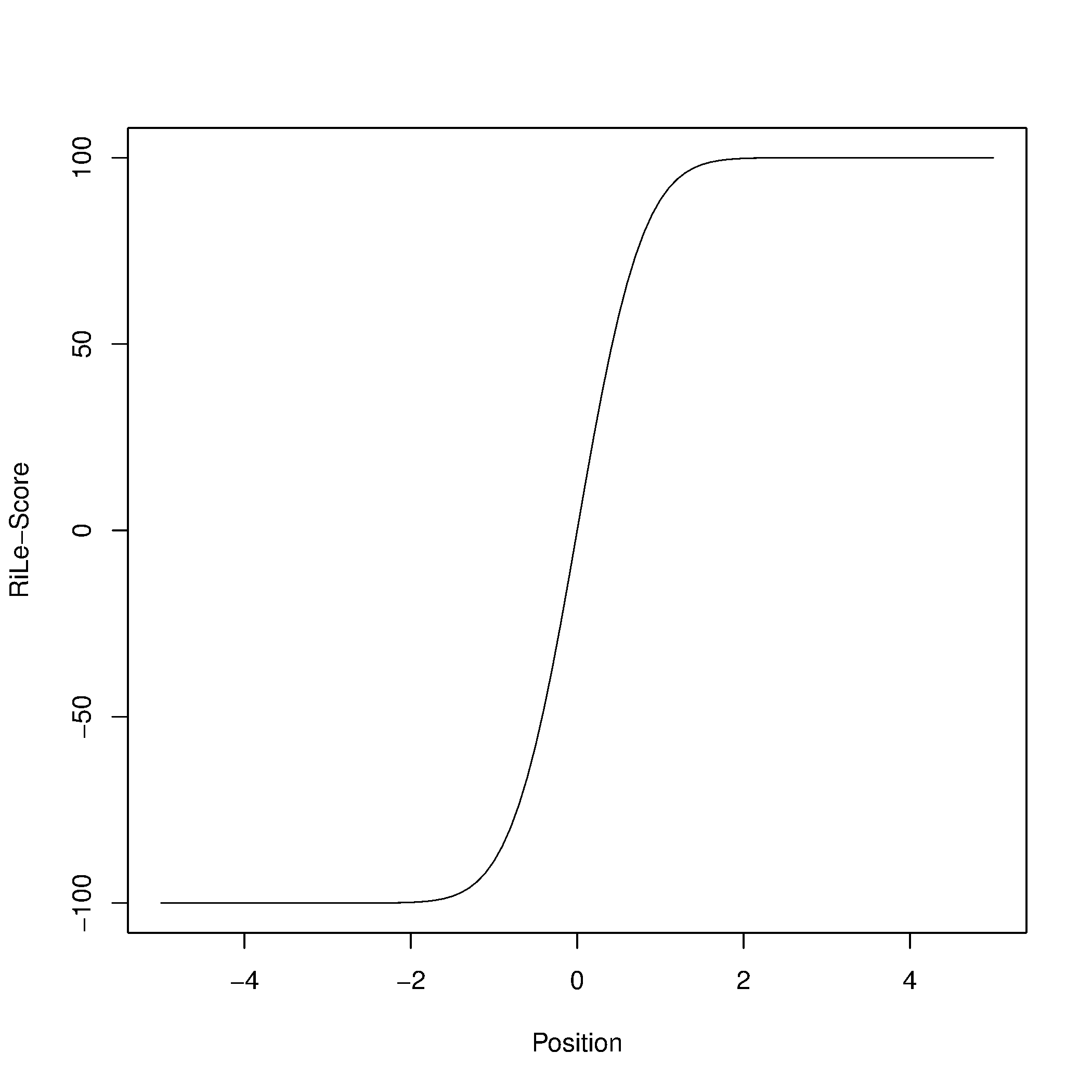
Position of a party and its RiLe score, if policy objectives are equally distributed in the political space and have the same acuity.
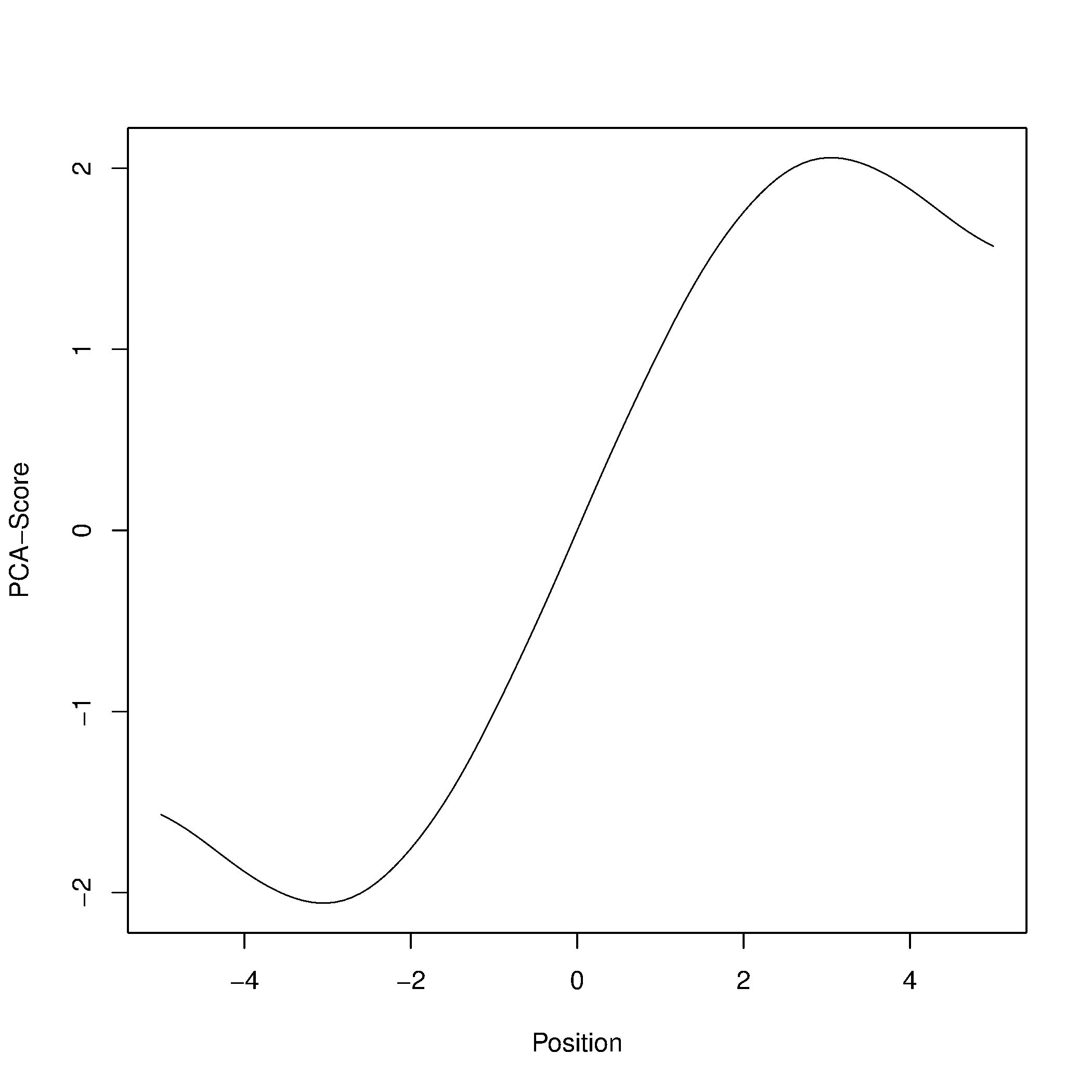
Position of a party and its principal component score, if policy objectives are equally distributed in the political space and have the same acuity.